Prosedur Pembuatan UIIGuest
Prosedur pemberian akses sementara untuk kegiatan yang melibatkan pihak eksternal di lingkungan Universitas Islam Indonesia agar sesuai ketentuan.
Tujuan & Ruang Lingkup
Tujuan: Pembuatan UIIGuest untuk kegiatan yang melibatkan pihak dari luar di lingkungan Universitas Islam Indonesia agar sesuai dengan prosedur yang berlaku.
Ruang Lingkup: Prosedur kerja ini mencakup proses mulai dari pengajuan permohonan akun UII Guest oleh pengguna hingga akun tersebut dihapus setelah acara selesai.
Deskripsi
Akun UII Guest: Akun sementara yang diberikan kepada pihak yang membutuhkan akses terbatas ke sistem UII.
Pengguna: Individu atau pihak yang membutuhkan akses terbatas ke sistem UII.
Tahapan Prosedur
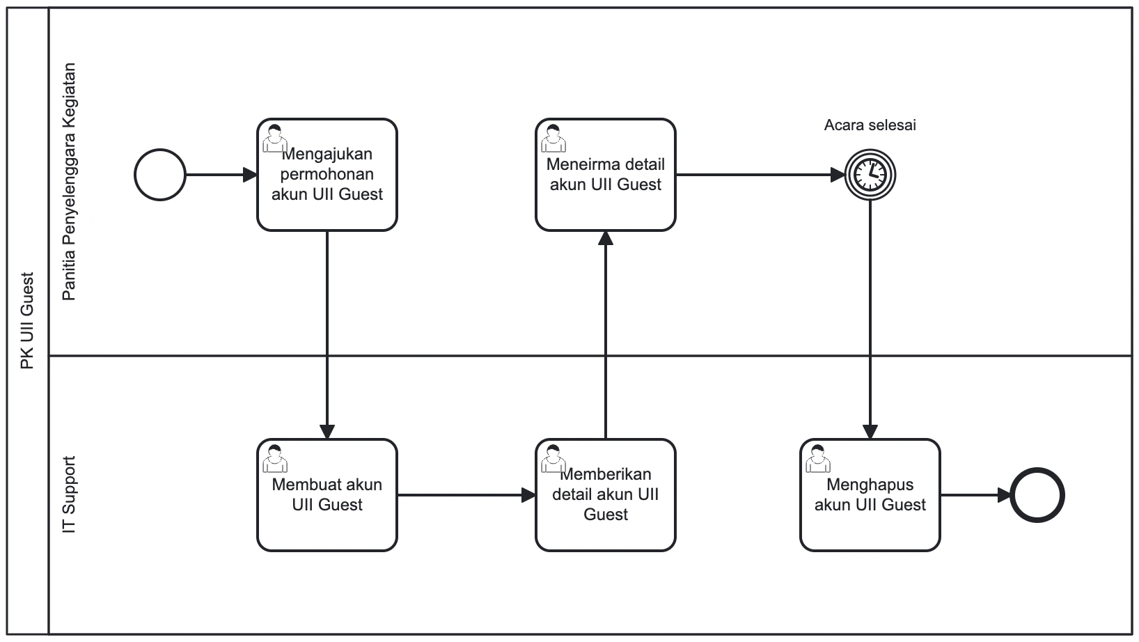
1
Panitia Penyelenggara Kegiatan mengajukan permohonan akun UII Guest kepada IT Support.
2
IT Support membuat akun UII Guest.
3
IT Support memberikan detail akun UII Guest kepada Panitia Penyelenggara Kegiatan.
4
Panitia Penyelenggara Kegiatan menerima detail akun UII Guest.
5
Setelah acara selesai, IT Support menghapus akun UII Guest.
